• 首页
  • 权威榜单
  • 巨头动态
  • 行业数据
  • 产业图谱
  • 行业研究
  • 询盘入口 投资人入口
    立即洽谈
  • 小程序
产业图谱 互联网 人工智能 半导体 新消费 机器人 生物医药 电子
国产操作系统概念
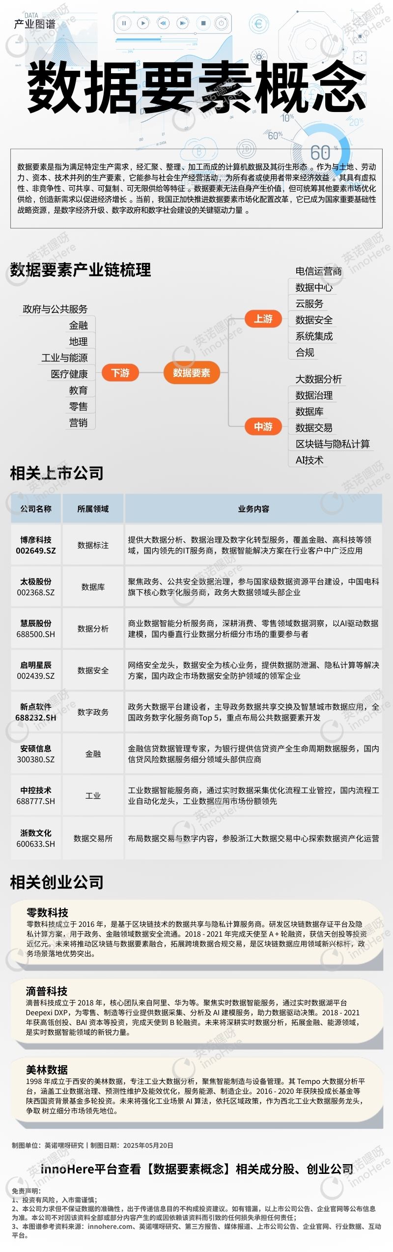
数据要素概念
信创概念
华为鸿蒙概念
ERP概念
IP概念
网络游戏
微信小店
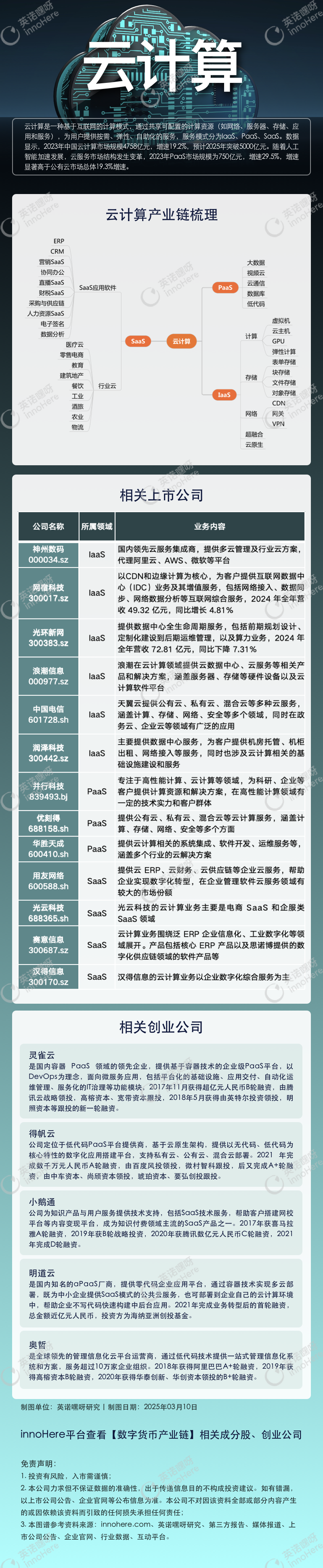
云计算
数字货币
跨境支付
小红书概念
京ICP备2021005661号京公网安备 11010502044267号
Copyright © 2019 - 2025 innoHere. All Rights Reserved. 英诺嘿呀 版权所有
  • 免责声明
  • 使用条款
  • 隐私政策